欢迎来到双子树教育网!
> 北京计算机/IT > 北京JAVA

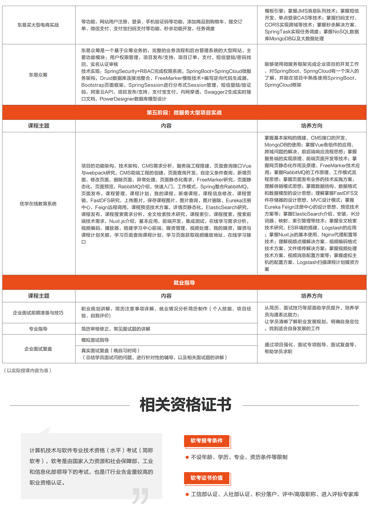
    北京java培训班

    北京java培训班
    2020-07-27发布,次浏览 收藏 置顶 举报
北京java培训班
  • 地址区域:海淀
  • 上课班制:白天班
  • 课程类型:普通课程
  • 网报价格:¥7654    课程原价:¥8654
  • 咨询热线:
  • 预约试听 QQ咨询
  • 课程详情

Java是Sun企业发布的新一代面向对象的编程设计語言,合适于互联网技术+运用程序开发,它的平台无关性让它变成了全球流行的编程语言,Java既是一种编程语言,又是一个平台。

南昌java培训班

南昌java培训班

java培训

java培训




更多程培训课,课程优惠,学校资讯,可进入 北京中公优就业 了解更多详情...

    校区地址
  • 乘车路线:路线1:可乘398、355、693、392、490路到石板房站,步行266米。 路线2:可乘606、609路到学知园站,步行570米。 路线3:乘地铁15号线在六道口站下车,步行1097米。
  • 授课地址:

地理位置 Location

在线报名

欢迎进入北京中公优就业2023年网上报名平台

选择报名课程:
您的姓名:
性别: 女 
手机号码:
备注:
验证码: *
  看不清,请点击刷新