欢迎来到双子树教育网!
> 北京计算机/IT > 北京软件测试

    北京软件测试培训

    北京软件测试培训
    2020-07-27发布,次浏览 收藏 置顶 举报
北京软件测试培训
  • 地址区域:海淀
  • 上课班制:白天班
  • 课程类型:普通课程
  • 网报价格:电询    课程原价:电询
  • 咨询热线:
  • 预约试听 QQ咨询
  • 课程详情

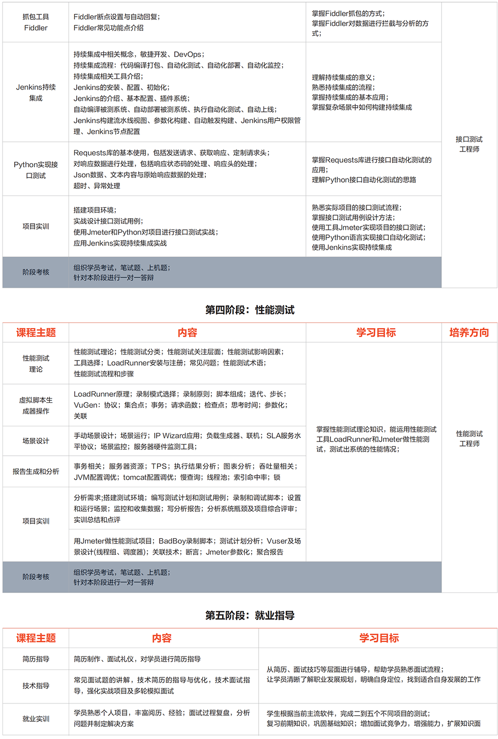
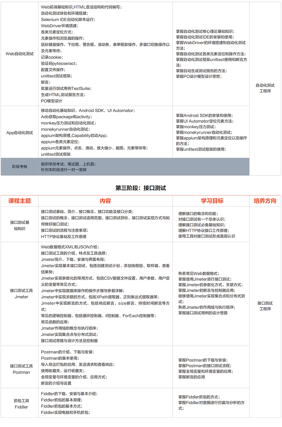
什么叫软件测试?便是利用测试工具依照测试方案和步骤对商品开展作用和性能测试,乃至依据必须编写不一样的测试工具,设计方案和维护保养检测系统软件,对测试方案很有可能出現的难题开展剖析和评定。

大数据培训

大数据培训

大数据培训

大数据培训

大数据培训


更多程培训课,课程优惠,学校资讯,可进入 北京中公优就业 了解更多详情...

    校区地址
  • 乘车路线:路线1:可乘398、355、693、392、490路到石板房站,步行266米。 路线2:可乘606、609路到学知园站,步行570米。 路线3:乘地铁15号线在六道口站下车,步行1097米。
  • 授课地址:

地理位置 Location

在线报名

欢迎进入北京中公优就业2023年网上报名平台

选择报名课程:
您的姓名:
性别: 女 
手机号码:
备注:
验证码: *
  看不清,请点击刷新