欢迎来到双子树教育网!
手机浏览
机构平台
发布课程
网站首页
北京中公优就业
预约试听咨询热线 9:00~22:00
首页
关于我们
课程专业
动态推荐
名师推荐
环境相册
校区地址
>
北京计算机/IT
>
北京游戏动漫
北京VR/AR游戏开发培训
北京VR/AR游戏开发培训
2020-07-27发布,
次浏览
收藏
置顶
举报
地址区域:
海淀
上课班制:
白天班
课程类型:
普通课程
网报价格:
电询
课程原价:电询
咨询热线:
预约试听
QQ咨询
课程详情
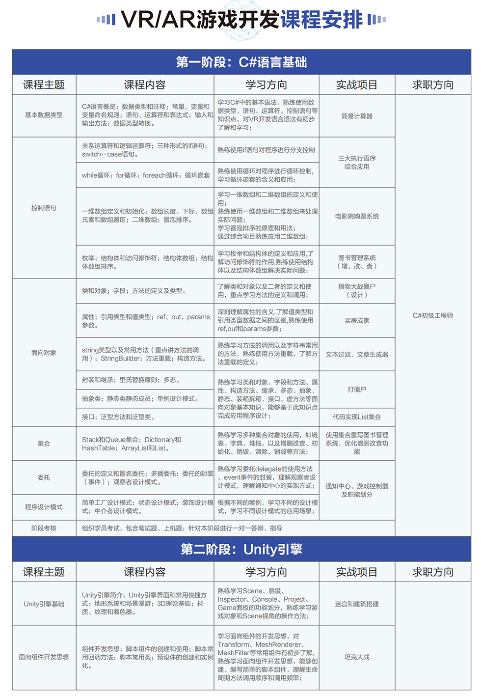
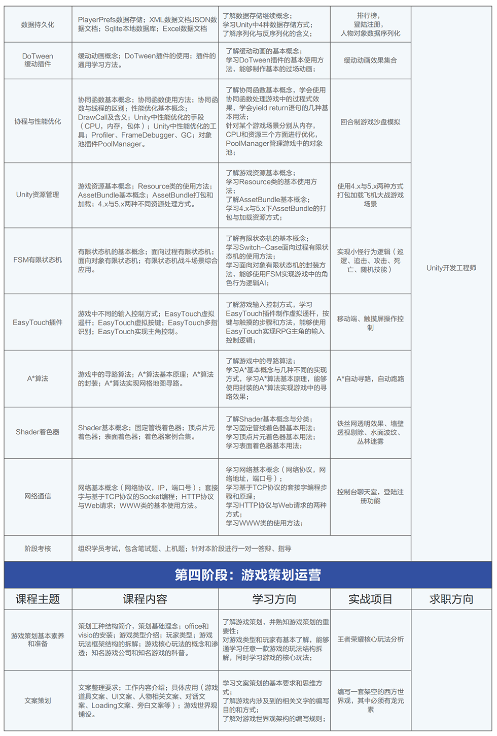
VR/AR的技术性手法将人们带入了“时空穿梭”和“虚拟世界”的时期,被业界推测将变成“继电脑上和智能机以后的下一代高新科技风口”
更多程培训课,课程优惠,学校资讯,可进入
北京中公优就业
了解更多详情...
校区地址
乘车路线:
路线1:可乘398、355、693、392、490路到石板房站,步行266米。 路线2:可乘606、609路到学知园站,步行570米。 路线3:乘地铁15号线在六道口站下车,步行1097米。
授课地址:
地理位置
Location
进入北京中公优就业网上报名平台»
在线报名
欢迎进入北京中公优就业2023年网上报名平台
选择报名课程:
北京VR/AR游戏开发培训
您的姓名:
性别:
男
女
手机号码:
备注:
验证码:
*
北京中公优就业
低价保障
教学保障
退款保障
相关课程
北京游戏原画师零基础培训课程
北京游戏原画面授培训课程
北京游戏原画线下培训课程
北京游戏原画短期培训课程
北京游戏原画长期培训课程
最新动态
北京UI/UE培训课程
北京平面设计实战培训班
北京WEB前端全栈培训课程
北京人工智能+Python培训课程
北京高级室内设计培训
北京室内设计培训全科班
北京室内家装设计速成培训