欢迎来到双子树教育网!
> 北京计算机/IT > 北京网络工程

    北京网络安全培训

    北京网络安全培训
    2020-07-27发布,次浏览 收藏 置顶 举报
北京网络安全培训
  • 地址区域:海淀
  • 上课班制:白天班
  • 课程类型:普通课程
  • 网报价格:电询    课程原价:电询
  • 咨询热线:
  • 预约试听 QQ咨询
  • 课程详情

网络安全就是指根据必需的对策,预防对网络的进攻、入侵、影响、毁坏和不法应用,及其意外事件的产生。保证安全网络系统软件的硬件配置、手机软件以及系统软件中的数据信息遭受维护,保障体系持续靠谱一切正常地运作,网络服务项目不终断,终完成业务连续性。网络安全从其本质上而言便是网络上的信息安全性。网络安全的实际含意会伴随着“视角”的转变而转变。从理论而言,但凡牵涉到网络上信息的安全性、一致性、易用性、真实有效和可操控性的有关技术性和基础理论全是网络全的研究领域。

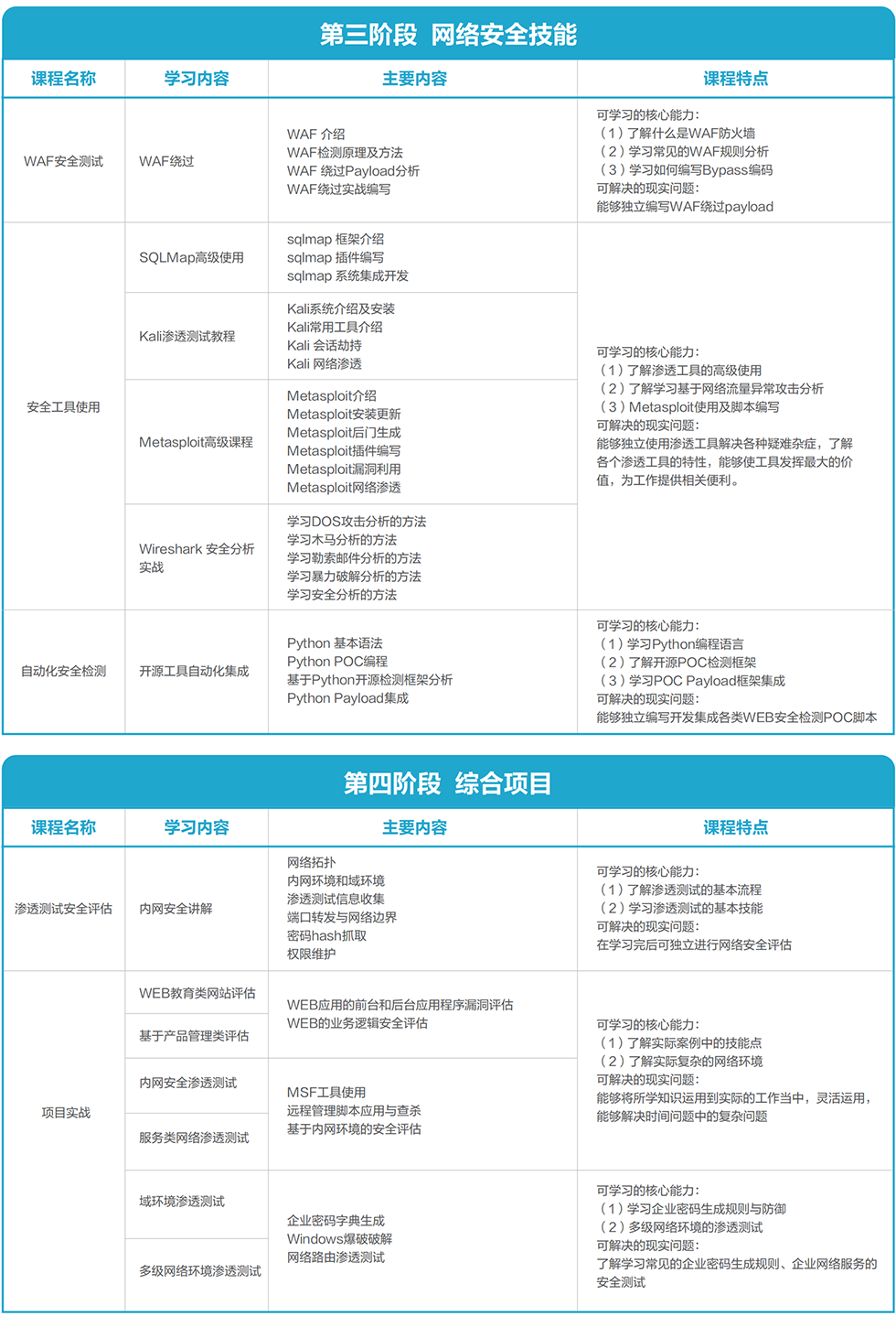
网络安全教育培训

网络安全教育培训

网络安全教育培训

网络安全教育培训

网络安全教育培训

网络安全教育培训

网络安全教育培训

网络安全教育培训

网络安全教育培训

网络安全教育培训


更多程培训课,课程优惠,学校资讯,可进入 北京中公优就业 了解更多详情...

    校区地址
  • 乘车路线:路线1:可乘398、355、693、392、490路到石板房站,步行266米。 路线2:可乘606、609路到学知园站,步行570米。 路线3:乘地铁15号线在六道口站下车,步行1097米。
  • 授课地址:

地理位置 Location

在线报名

欢迎进入北京中公优就业2023年网上报名平台

选择报名课程:
您的姓名:
性别: 女 
手机号码:
备注:
验证码: *
  看不清,请点击刷新