欢迎来到双子树教育网!
> 上海计算机/IT > 上海软件测试

    上海软件课程培训班

    上海软件课程培训班
    2020-12-24发布,次浏览 收藏 置顶 举报
上海软件课程培训班
  • 地址区域:
  • 上课班制:白天班
  • 课程类型:小班
  • 网报价格:电询    课程原价:电询
  • 咨询热线:
  • 预约试听 QQ咨询
  • 课程详情

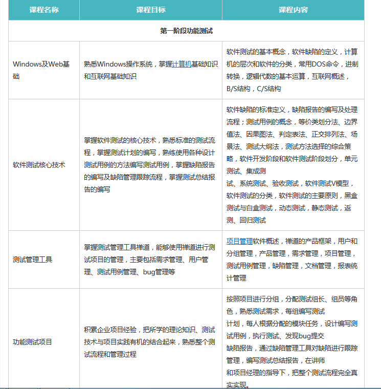
为什么测试人才是IT行业中的VIP? 无论是什么时代,任何软件系统永远都不可能避免缺陷。缺陷,也就是通常所说的 Bug,由 于 Bug,电脑会蓝屏,浏览器会崩溃,手机会重启!控制 Bug 的唯一手段就是测试!没有测试, 一切都是空谈!在很多企业的开发团队中,测试人员的地位越来越重要,测试人员把握着产品的质量,驱动着开发的流程。 测试工程师在企业中的重要程度不可小觑,特别是具备一定编程能力、精通功能和性能测试的软件测试工程师是软件企业中的 VIP。

软件测试

软件测试优质课程

软件测试

软件测试

软件测试


更多程培训课,课程优惠,学校资讯,可进入 上海北大青鸟 了解更多详情...

    校区地址
  • 乘车路线:电话预约
  • 授课地址:

地理位置 Location

在线报名

欢迎进入上海北大青鸟2023年网上报名平台

选择报名课程:
您的姓名:
性别: 女 
手机号码:
备注:
验证码: *
  看不清,请点击刷新