许多人的口才并不,并不是他/她不容易说出来,而是他们不敢说——这是许多人的缺点。内行心里想的,可在许多人面前,却是焦虑不安,甚至惊恐,有些脸红,惊恐,手脚发抖,吸气快,有些说了一两句,就卡住了,不知怎么说,人的大脑一片空白。这一情况的出现,关键在于个人素质的不扎实。
张着嘴来的企业总裁演讲力营地。
公司总裁的疑问
你的企业团队为什么没有的凝聚力?为什么你的员工执行力这么差?
为什么管理体系不能合理运作?为什么工作计划不能具体落地呢?
为什么销量增长突破不了瓶颈?为什么即使有高薪的职位也不能留住好的人才呢?
为什么你比较忙很累的员工却不理解呢?为什么你对员工好,员工却不开心?…
你怀疑,你焦虑,你花费了大量的培训费用,你终还是发现,课堂教学中所学到的东西,还是无法解决你实际的难题!
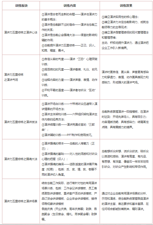
课程内容
原因是什么呢?
因为,企业总裁关键一课你还没学,那就是演讲!
布置时必须演讲,会议主持人必须演讲,激励团队必须演讲,
内聚性的精英团队必须演讲,宣传策划企业必须演讲,商品必须演讲,
维修客户要讲话,拓展方式要讲话,发行影片要讲话…
对于企业总裁来说,“说就是做”,总裁的领导才能,度,影响力…终归要靠演讲的力量!演讲能力是企业总裁的竞争力!
公司总裁讲话稿。
忽略讲话。
目前的情况
懂不懂演说的本质,每天比较忙挺累的很焦虑,却从来没有想过根据演说改变管理方式的现状。
怕说话
第二种情况
害怕公开讲话,特别是有关键听众,在生疏的场合或人多的地方,也是张口时难开的时候。
演说不易。
第三种情况
没有掌握演讲的基本规律和方法 ;虽然很想主观性地讲好,但是:具体的演讲并没有真正发挥作用。
需要增强语言表达能力。
你想要通过不同凡响的演讲力量来鼓舞人心,凝聚人心吗?第二,你想要通过非凡的演说能力获得信任,获得追随吗?三、你想在产品推介会上金口一开,财源广进吗?四、你要不要在不同的场合大谈特谈,创造形象?然后来学“张嘴说话”的演讲吧!



地理位置 Location







